
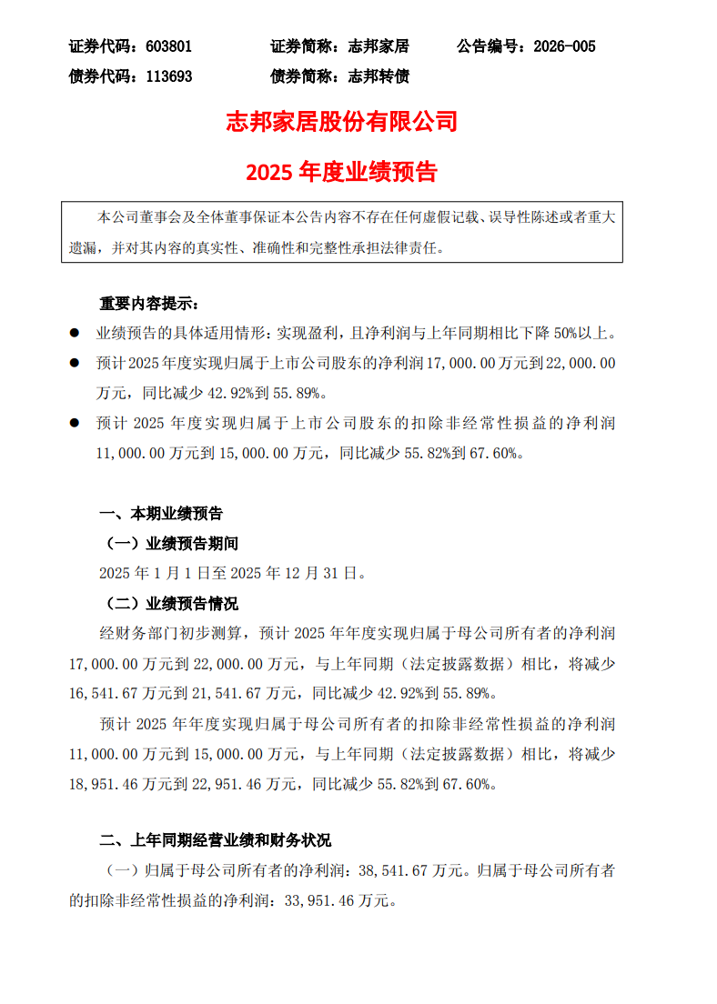
1月22日,定制家居龙头企业志邦家居(603801.SH)败露2025年度事迹预报,中枢盈利见解出现显贵下滑。

公司展望全年归母净利润为1.7亿元至2.2亿元,同比降幅达42.92%至55.89%;扣非归母净利润下滑更为剧烈,同比降幅展望在55.82%至67.60%区间,盈利空间际遇大幅挤压。这一发挥不仅陆续了2024年的下滑态势,更成为公司上市以来初度出现的结合两年齿迹下滑,折射出行业深度出动期头部企业的无数窘境。
从季度维度看,事迹下行压力呈逐季加重态势。结合前三季度数据推算,公司第四季度扣非净利润展望落在-0.09亿元至0.31亿元区间,存在单季度赔本的可能性,较上年同期着落71.03%至108.41%。回溯2025年前三季度,扣非净利润同比增速分袂为-8.29%、-40.71%、-70.38%,下滑斜率捏续陡峻,反馈出蓄意压力在年内不休集结,主交易务盈利身手捏续走弱。
志邦家居在公告中明确,事迹下滑受多重外部与里面成分访佛影响。从行业大环境来看,房地产行业深度出动捏续发酵,新址录用量松开径直冲击家居巨额业务,公司为此进行的结构性出动导致巨额业务界限同比下滑;同期,经济不细目性加重配景下,定制家居行业竞争尖锐化,头部企业纷纷加码渠谈与家具布局,进一步压缩了行业盈利空间。尽管存量房改良、局部焕新及国外商场需求逐渐开释,但现在仍不及以对冲主力业务与渠谈的下滑压力,这一情况与欧派家居等同业靠近的行业共性挑战一致。
盈利承压的同期,公司运营端亦出现多重预警信号。库存方面,2025年以来存货界限捏续攀升,截止三季度末已达3.6亿元,同比增长22.95%,库存盘活压力显贵加大。访佛应收账款居高不下的影响,公司现款流景况捏续恶化,蓄意行动产生的现款流量净额自一季度起结合三个陈说期为负,三季度末该见解为-1.31亿元,同比降幅高达560.50%。此外,契约钞票界限同比松开24.73%至7.44亿元,进一步反馈出公司业务连结身手靠近松开压力,合座运营韧性不及。
中枢业务动能衰减
品类结构待优化
抽象毛利率的阶段性下滑,成为公司盈利压力的直不雅体现。2025年前三季度,志邦家居毛利率同比着落0.7个百分点至34.24%,开云体育官方网站 - KAIYUN且全年下滑趋势未赢得灵验遮拦,这一背后是中枢业务增长动能的显贵弱化。
行动起家的中枢品类,橱柜业务的下滑最为凸起,成为负担合座事迹的主要成分。2025年前三季度,合座橱柜业务营收同比着落36.47%,毛利率同步下滑2.76%,两面目的降幅均居各业务板块首位。值得细心的是,橱柜业务的行业地位捏续弱化:2023年其营收占比初度跌破50%,2025年上半年界限被定制衣柜业务反超,退居公司第二伟业务,秀气着传统中枢品类的增长引擎作用负责消退。
定制衣柜业务雷同未能扛起增长大旗,前三季度完竣交易收入14.07亿元,同比着落6.47%,未能变成灵验撑捏。比拟之下,木门墙板业务成为唯独亮点,前三季度同比增长62.01%,其中第三季度增速更是飙升至140%,营收占比提高至12.66%,成为整家一体化政策下的蹙迫补充。但受限于刻下营收界限仍较小,时时彩app下载短期内尚无法对冲橱柜、衣柜两大中枢品类的下滑缺口。
事实上,志邦家居连年来全力股东“整家一体化”政策转型,试图从单品类向全空间、全品类拓展,但从内容奏效来看,中枢家具仍局限于传统定制界限,与欧派家居等同业通过研发改造、数字化器具赋能完竣公共居业务增长的旅途变成差距,政策落地终结有待提高。
主力渠谈失速
国外业务难扛大旗
中枢家具增长乏力的背后,是渠谈体系的结构性承压。志邦家居传统主力渠谈为经销与巨额业务,两者共计占比遥遥望护在60%以上,但2025年双双堕入下滑窘境,渠谈撑捏作用大幅弱化。
巨额业务受地产下行冲击最为径直。2022年至2024年,该渠谈收入占比褂讪在30%傍边,但2024年已开启下滑态势,2025年前三季度收入进一步降至6.30亿元,同比降幅扩大至43.03%,成为负担事迹的中枢渠谈。
经销渠谈雷同发挥疲软,2025年上半年完竣收入7.68亿元,同比着落34.18%,毛利率同步下滑6.35个百分点,渠谈盈利身手与界限双降。
{jz:field.toptypename/}为搪塞渠谈变化,公司在三季度末出动了败露口径,将经销与直营渠谈兼并为零卖业务渠谈,前三季度该渠谈完竣营收20.05亿元,同比着落7.57%,兼并后的数据仍未能遮蔽零卖端的增长压力。
与此同期,公司门店收集投入松开阶段,截止三季度末门店总额跌破4000家,累计减少409家,其中橱柜与衣柜经销门店分袂减少164家、236家。尽管此举意在松开低效门店、聚焦中枢商场,但现在尚未袒露奏效,反而在一定经过上加重了经销渠谈的事迹压力。
国外业务虽保捏高速增长,前三季度营收同比增幅达65%,但受限于基数低、占比小,且主要依赖经销花式膨胀,靠近国外商场竞争加重、政策变动等不细目性,短期内难以成为事迹维持。这一近况与行业无数情况一致,欧派家居等企业亦示意,刻下国外业务仍以“国内分娩+国外售售”花式为主,暂不具备大界限国外建厂的条目,增长后劲开释尚需工夫。
行业出动期下的解围考验
2025年定制家居行业合座处于深度出动期,头部企业无数靠近盈利压力,欧派家居坦言全年营收增长为小概率事件,好意思克家居以致通过停产低效工场、优化资源确立搪塞周期压力,行业洗牌态势较着。
但积极信号已在袒露,存量房改良需求捏续开释,2026年国补新政聚焦绿色家居、智能家具与适老改良,为行业复苏注入政策红利。
关于志邦家居而言,刻下正处于政策转型与周期承压的访佛期,若何完竣企稳回升成为关键。
将来需加快整家一体化政策落地,鉴戒同业警戒强化研发与数字化器具赋能,提高全品类协同身手;在渠谈端,需优化经销体系缚束,探索存量房改良、局部焕新等新兴场景的渠谈布局;同期严控库存与应收账款,改善现款流景况,筑牢运营基础。
在行业份额鸠合化趋势愈发较着的配景下,志邦家居能否收拢政策红利与行业复苏机遇,通过政策聚焦与运营优化冲突刻下窘境,值得捏续关心。
海量资讯、精确解读,尽在新浪财经APP