
在A股商场上,“易中天”可谓是当红炸子鸡。这三家光模块巨头股价的狂飙,名义上是成本的狂欢,实则精确映射出AI算力期间的底层错愕:当算力集群向万卡领域演进时,芯片间传统的铜缆互连——这条也曾的“高速公路”正速即退化为拥挤的“羊肠小谈”。铜缆的信号衰减与功耗墙,已成为扼住算力咽喉的致命短板。
要冲破这一僵局,必须从根蒂上重构连气儿方法。于是,一场将光引擎径直镶嵌芯片封装的创新——CPO(共封装光学),正从幕后走向台前,成为突破算力瓶颈的谜底。
破局:从“泥泞小谈”到“毫米级抓手”
要相识CPO的崛起,咱们得先望望当今的AI算力是若何“跑”起来的。
在传统的数据中心里,芯片和光模块诚然是“邻居”,但离得其实挺远。
数据在芯片里面以光速决骤,可一朝出了芯片,就得踏上PCB板上那段长达15–30厘米的铜线旅程。这短短的二三十厘米,在泛泛东谈主眼里是“目前”,但在高速电信号的天下里,简直即是一条“泥泞小谈”。(数据开始:Semi Analysis)
信号在这条路上跑,就像漏气的气球,衰减得历害。为了把信号强行“推”到光模块,系统得破费强大的能量。IDC数据浮现,数据中心约30%的电,居然是被这些互联络统白白烧掉的!
面临AI指数级的胃口,光靠堆电力和散热系统仍是行欠亨了。独一的出息,即是“换路”。
于是,CPO(共封装光学)这个“狠变装”登场了。
淌若说传统的光模块是“外置扩音器”,那CPO即是把麦克风径直塞进了演讲者的喉咙里。它的中枢念念路粗浅狂暴:绝对冲破物理隔膜,把光引擎和中枢芯片“粘”在全部。

这一“粘”,电信号的传输距离从“厘米级”霎时裁减到了“毫米级”,功耗径直降了30%-50%,散热压力骤减,速率更是升起。
环节:先进封装的“微不雅魔术”
可能有东谈主会问:既然把光引擎和芯片“粘”在全部这样好,为什么不早点把它们封装在并吞个盒子里?
谜底很粗浅:因为太难了。这不单是是物理距离的裁减,更是一场对制造工艺的极限挑战。于是先进封装成为了让CPO这张宏伟的“建筑蓝图”落地的环节。
但这个手艺的收场确乎不粗浅,直到本年的4月1日,台积电才通知,旗下硅光整合平台COUPE预测26年参加量产,这被行业视为CPO落地的环节里程碑,也记号着AI光通讯负责参加产业化倒数阶段。
为什么传统封装搞不定?因为在曩昔的几十年里,芯片封装更像是一种“粗活”。工程师把造好的芯片放在一个塑料底座上,用比头发丝还细的金属线,把芯片的引脚和底座连起来。这叫“引线键合”。
这种作念法在曩昔没问题,但在CPO的天下里,它绝对失效了。正如前文所述,距离太长、电阻太大,根蒂跑不动高速信号;况兼传统的塑料底座太软、受热容易变形,稍稍一热,两个芯片的瞄准就偏了,数据径直中断。
为了收场CPO,咱们必须把封装工艺从“宏不雅拼装”进化到“微不雅雕饰”。这就像是从“盖平房”升级到了“造摩天大楼”,中枢工艺也即是底下三招:
l 第一招:倒装芯片——扔掉金属线。不再用金属线去“缝”芯片,而是把芯片翻个身,像“接吻”同样,时时彩app官方最新版下载通过大量个轻浅的锡球,径直把芯片的触点“焊”在基板上。这叫倒装芯片。交游面积大了,电阻小了,信号传输的路也就宽了。这即是专科上说的2D平面先进封装。
l 第二招:硅中介层——铺一条“高速路”。这是最环节的一步。因为光芯片和电芯片的材质不同,径直焊在全部容易“水土不屈”。于是,工程师们在它们中间垫了一层硅中介层。这层硅片上布满了微米级的知晓,就像在两个芯片之间修了一条专属的“立交桥”。电信号不需要绕远路,径直通过这个“立交桥”就能从电芯片传到光芯片。这即是2.5D封装,台积电大名鼎鼎的CoWoS手艺,中枢就在于此。
l 第三招:夹杂键合——原子级的“拥抱”。这是目前的顶尖绝技。致使不再需要锡球,而是通过化学搞定,让两块芯片的铜触点在原子层面径直和会在全部。这种连气儿密度极高,险些嗅觉不到距离的存在。这也即是目前的3D封装。
贵寓开始:爱建证券、国投证券、国金证券总之,CPO是面向AI期间需求而降生的方针,而先进封装则是收场这一方针的旅途和器用。跟着CPO在2026年参加量产拐点,对先进封装手艺的需求也将迎来爆发式增长。同期,封装递次的价值量和手艺壁垒将显耀普及。
机遇:中国半导体的“计策支点”
先进封装对于中国半导体产业而言,毫不单是是一个手艺分支,它更像是一个“计策支点”。在现时大家科技竞争和制程受限的配景下,它为中国提供了一条“绕谈超车”或至少是“换谈追逐”的可行旅途。
通过“适度制程+先进封装+系统优化”的旅途,咱们不错在不使用最顶尖光刻机的情况下,让芯片的全体性能靠拢致使达到顶端水平。这为国产AI算力芯片争取了贵重的生计和发展空间。
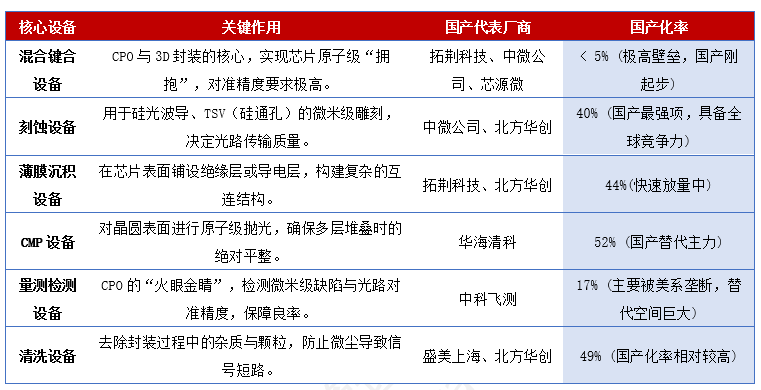
不仅如斯,先进封装的爆发径直拉动了对国产诞生和材料的需求,为了把光引擎和芯片堆叠贴合,咱们需要夹杂键合机。为了塑造微米级的硅光波导,咱们需要极致的光刻与刻蚀诞生。为了确保每一齐光信号精确对接,咱们需要精密的量测仪器……
贵寓开始:36氪、网易新闻、西部证券、中信证券。以上个股仅行为例如,不行为推选。在上表中,咱们列出了先进封装手艺中需要用到的中枢诞生及国产化率,不错看出,诚然部分领域国产化率尚低,但在刻蚀、薄膜千里积等递次,国产力量正在撕开缺口。对于像中微公司、拓荆科技、华海清科这样仍是切入产线的国产诞生商来说,这不单是是国产替代的逻辑,更是从“备胎”转正,径直享受行业爆发的黄金窗口期。
2026年,CPO元年已至。在这场对于速率、功耗与微不雅工艺的较量中,中国产业链正在悄然卡位。
风口已来,你准备好了吗?
相干ETF:
科创半导体ETF中原(588170)过火衔尾基金(A类:024417;C类:024418),追踪指数是科创板独一的半导体诞生主题指数,其中先进封装含量在全商场中最高(约50%),聚焦于科技创新前沿的硬核诞生公司。
中原上证科创板半导体材料诞生主题ETF
股票型
科技
74.80%
近1年涨幅

基金司理:杨斯琪
放哨敬佩
半导体诞生ETF中原(562590)过火衔尾基金(A类:020356;C类:020357),追踪中证半导体材料诞生主题指数,其中半导体诞生的含量在全商场指数中最高(约63%),直给与益于大家芯片加价潮对“卖铲东谈主”(诞生商)果然定性需求。
中原中证半导体材料诞生主题ETF
股票型
科技
72.97%
近1年涨幅

基金司理:单宽之
放哨敬佩
创业板东谈主工智能ETF中原(159381)追踪指数的近一半权重聚首在光模块CPO板块,另一半权重粉饰AI软件欺诈领域,造成“硬件+欺诈”的平衡布局,契划算力膨胀与大模子欺诈落地的双重干线。前10大权重股为中际旭创(11.8%)、新易盛(11.2%)、天孚通讯(10.7%)、津润科技、蓝色光标、协创数据、昆仑万维(维权)、北京君正、网宿科技、润和软件,粉饰算力硬件中枢意见与AI欺诈龙头。目前基金领域近20亿元,场内空洞费率仅0.20%,为同类最低,稳妥追求高弹性、看好AI+干线的投资者。场外衔尾(A类:025505;C类:025506)。
中原创业板东谈主工智能ETF
股票型
科技
177.13%
近1年涨幅

基金司理:单宽之
放哨敬佩

$华海清科(688120)$中微公司(688012)$沪硅产业(688126)$拓荆科技(688072)$XD芯源微(688037) $中科飞测(688361)$安集科技(688019)$华峰测控(688200)$天岳先进(688234)$富创精密(688409)$中芯海外(688981)$朔方华创(002371)$盛好意思上海(688082)天孚通讯(300394) 光迅科技(002281) 网宿科技(300017) 沪电股份(002463) 东山精密(002384) 中际旭创(300308) 光库科技(300620) 剑桥科技(603083) 新易盛(300502) 华工科技(000988)时时彩app官方最新版下载
海量资讯、精确解读,尽在新浪财经APP
IM体育官方网站首页